
第七届犀牛鸟中学科学人才培养计划正式启动。本计划自2020年由北京信息科学与技术国家研究中心、清华大学-腾讯互联网创新技术联合实验室和腾讯公司联合发起,腾讯混元、腾讯云开源社区、腾讯乐享、腾讯扣叮和爱学堂作为合作伙伴参与共建。本计划旨在贯彻科技强国战略,培养对科研有热情有潜力的青少年拔尖人才,多年来得到了全国百余所高校和重点中学的科研与基础教育专家的悉心指导。作为公益项目,本计划全程不向学生收取费用。
当前,生成式人工智能技术进入到多模态融合、智能体赋能、高效轻量化落地的发展新阶段,大模型技术正从实验室走向科研教育一线,成为培养青少年科技创新能力的重要工具。迈入新的项目周期,为探索大-中-企贯通式拔尖科研人才培养的最佳模式,本计划将持续依托混元大模型技术,联合资深技术专家深化中学拔尖AI人才培养体系建设,重点开设大模型理论与实践专题课程,开展中学师资专项培训与课程体系共建,致力于帮助更多中学生探索大模型核心原理、应用方法与实践技巧,将前沿AI技术转化为科研探索的创新工具,在真实科研场景中提升解决问题的能力。
项目申报
1. 科研基础课程
截止时间:4月6日24:00。
授课时间:预计5月至7月线上开设。
申报条件:全球8年级至12年级(初二至高三年级),对信息技术领域的学术研究有兴趣的学生。
说明:学生报名“科研基础课程”阶段后,也可继续申报“科研项目实践”阶段。完成科研基础课程学习并通过考试的学生将获得认证证书。
2. 科研项目实践
截止时间:4月6日24:00。
实践时间:预计5月至9月在导师指导下开展。
申报条件:全球8年级至12年级(初二至高三年级),学有余力且具有较强的学习主动性、在科技竞赛或科研项目上有一定基础的学生,已入选上一年度科研项目实践的项目成员须隔一年再提交申请。
项目流程:学生提交项目开题报告等资料进行申报,项目组从报名个人或团队中选拔,入选后将在导师指导下开展科学研究和实践探索。优秀项目将获得奖学金等奖励。
说明:无论是否入选该阶段,项目组都将自动为申报同学开放第一阶段“科研基础课程”的学习通道。
请扫描二维码查看项目详情
请在PC端打开链接进行申请:https://www.wizsci.com/article/295309de458f
科研与基础教育精英的专业指导
本计划由中国工程院院士、清华大学戴琼海教授,中国科学院院士、清华大学胡事民教授,腾讯公司技术委员会主任王巨宏女士,国家友谊奖获得者、英国卡迪夫大学计算机学院Ralph Martin教授等教育界、产业界知名专家担任指导委员会委员,为各项工作提供指导。

同时,两百余位来自海内外高校犀牛鸟优秀学者、基础教育专家、精英研究生和腾讯技术专家,将为学生提供从信息学的基础数理知识,到人工智能各领域的系列导论课程、学术界与产业界的新兴前沿研究,以及具体科研项目实践的专家指导。
双轨制的培养模式
本计划由“科研基础课程”与“科研项目实践”两部分组成双轨制的培养模式。科研基础课程侧重信息技术领域科研基础概念与知识的普及;科研项目实践侧重同学们在高校与中学导师指导下开展具体的科学研究工作,提升科学研究的基础能力。两个部分相互独立,互有联系。学生可根据实际需求单独或同时报名参与。

面向科研的基础课程
“科研基础课程”包括直播课程和视频课程,学生可线上学习科学研究综述、计算机与人工智能基础课程、数学与算法基础知识及大模型技术专题课程。完成科研基础课程后,学生可参与在线测评,检验学习效果。参考如下:

注重过程性培养的科研实践
1. 开题指导课程
高校专家结合科研案例帮助申报科研项目实践环节的学生扩展选题视野、丰富研究思路、提升开题报告质量。参考如下:

PC端点访问学习:https://www.wizsci.com/p/zxs/detail/288。
2. 课题研究指导
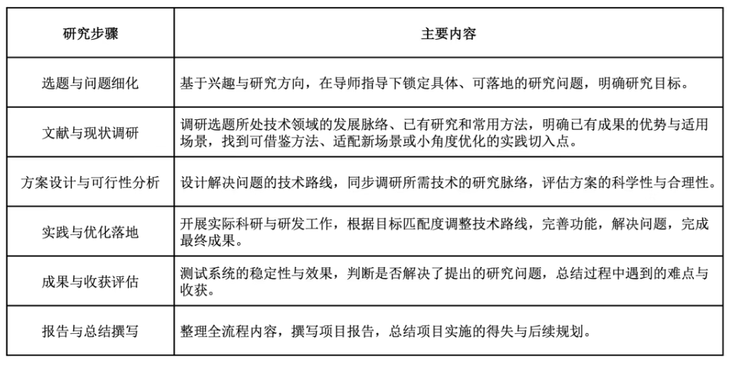
入选“科研项目实践”阶段的个人或团队,将在高校与中学指导老师联合指导下开展为期四个月的科研项目实践,初步掌握科研方法论,完成科研实践结题报告,提高自身科研综合能力。

3. 暑期创新研学
项目组还将组织暑期创新科研营等活动,促进学生与重点高校的优秀学者、研究生及资深企业技术专家进行深度交流,拓展学术视野。
时间规划

欢迎对科研与信息技术感兴趣,有热情和基础储备的同学报名参加!
让我们一起打开通向未来科学研究的大门。
负责人:邸欣晨
邮箱:xinchendi@tencent.com
如有有意愿,可以联系信息技术中心,积健楼404。
邮箱:idc@xndxfz.com
原文链接:https://mp.weixin.qq.com/s/vhevtQwYCgVAHuL6rvwc1A